Strona 5 - Polski; Treść; telefonu; Możliwości tunera; o ruchu drogowym; Możliwości sterowania zewnętrznymi; ustawianiem czasu; Podłączanie przewodów do
— 62 — Polski Treść Środki ostrożności ............................63 Uwagi dotyczące kaset .....................64 Informacje o RDS...............................64 Ogólne możliwości ............................65 ZasilanieWybieranie źródłaSiła głosuTłumikFunkcja głośnościSystem QSterowanie dźwięki...
Strona 6 - OSTRZEŻENIE; Środki ostrożności
— 63 — Aby zapobiec zranieniom czyzagrożeniu pożarem, należy stosowaćnastępujące środki ostrożności: • Wstaw radioodtwarzacz w jego miejsce aż zostanie całkiem zamknięty; w innymprzypadku może wypaść podczas kolizji czyinnych szarpnięć. • Przedłużając przewody zapłonu, akumulatora czy masy używaj ty...
Strona 7 - UWAGA; Przycisk Reset; Czyszczenie urządzenia; Alarm; Informacje o RDS; Czyszczenie głowic; Uwagi dotyczące kaset
— 64 — Polski • W przypadku napotkania trudności podczas instalacji, zasięgnij porady u dealera firmyKenwood. • Jeżeli wydaje się, że zespół nie pracuje pra- widłowo, popróbuj najpierw nacisnąćprzycisk Reset. Jeżeli trudności nie ustąpią,zasięgnij porady u dealera firmy Kenwood. • Naciśnij przycisk ...
Strona 8 - Siła głosu; Wymagane źródło; Wybieranie źródła; Ogólne możliwości; Wskaźnik ATT; Przycisk zwalniania
Zwiększanie siły głosu Naciśnij przycisk [ u ]. Zmniejszanie siły głosu Naciśnij przycisk [ d ]. Siła głosu Naciśnij przycisk [SRC]. Wymagane źródło Zobrazowanie Tuner "TUNER" Taśma "TAPE" Dysk zewnętrzny "DISC"/"CD" Gotowość (Tylko tryb podświetlenia) "ALL OFF...
Strona 9 - Sterowanie dźwiękiem; Ustawienie dźwięku; Kompensowanie dźwięków niskich i wysokich przy małej sile głosu.; Funkcja głośności
1 Wybierz źródło w celu jego wyregulowania Naciśnij przycisk [SRC]. 2 Wejście do trybu sterowania dźwiękiemNaciśnij przycisk [AUD] oraz przytrzymaj go przynajmniej przez 1sekundę. 3 Wybierz pozycję audio w celu wyregulowania Naciśnij przycisk [FM] lub [AM]. Za każdym naciśnięciem przycisku pozycje, ...
Strona 10 - Wyłączanie dźwięku w celu odebrania telefonu; Źródło w taśmie; Przełączanie zobrazowania
System audio automatycznie ścisza się, gdy zadzwoni telefon. Gdy zadzwoni telefon wyświetlony zostaje napis "CALL" .System audio wyłącza się. Słuchanie audio podczas odbierania telefonu Naciśnij przycisk [SRC]. Znika zobrazowanie "CALL" natomiast zostaje z powrotemwłączony system aud...
Strona 11 - Odejmowanie panelu czołowego; Ponowne podłączenie panelu czołowego; Panel czołowy zniechęcający złodziei; Wskaźnik ST
Funkcja KRC-394/KRC-37 Możliwości tunera Panel czołowy urządzenia można odłączyć i zabrać ze sobą co możezniechęcać złodziei. Odejmowanie panelu czołowego Naciśnij przycisk zwalniania. Panel czołowy odblokowuje się umożliwiając jego wyjęcie. • Panel czołowy jest urządzeniem precyzyjnym i może zostać...
Strona 12 - Wywoływanie stacji zapisanych w pamięci.; Strojenie zaprogramowane; ] oraz przytrzymaj go przynajmniej; Automatyczne wprowadzanie do pamięci stacji o dobrym odbiorze.; Automatyczne wprowadzanie do pamięci; Wprowadzanie stacji do pamięci.; Pamięć nastawiania stacji
Wywoływanie stacji zapisanych w pamięci. 1 Wybierz pasmoNaciśnij przycisk [FM] lub [AM]. 2 Wywoływanie stacjiNaciśnij przycisk [#1] — [#6]. Strojenie zaprogramowane 1 Wybierz pasmo dla automatycznego wprowadzania dopamięciNaciśnij przycisk [FM] lub [AM]. 2 Wejście do trybu menuNaciśnij przycisk [MEN...
Strona 13 - Informacje o ruchu drogowym; Możliwości RDS; Wskaźnik PTY
Programowanie siły głosu podczas odbierania informacji o ruchudrogowym. 1 Nastaw odbiór stacji radiowej. 2 Ustaw pożądaną siłę głosu. 3 Zaprogramuj siłę głosuNaciśnij przycisk [VOL ADJ] oraz przytrzymaj go przynajmniejprzez 2 sekundy. Poziom siły głosu wyświetla się tylko 1 raz. Programowanie siły g...
Strona 14 - Wybieranie rodzaju programu oraz poszukiwanie stacji.; Nr
21. Sprawy społeczne "SOCIAL" 22. Religia "RELIGION" 23. Telefon "PHONE IN" 24. Programy podróżnicze "TRAVEL" 25. Rozrywka "LEISURE" 26. Muzyka jazzowa "JAZZ" 27. Muzyka country "COUNTRY" 28. Muzyka krajowa "NATION M" 29. Muzyka dawna &...
Strona 15 - Wybór języka wyświetlania rodzaju programu.; Klawisz; Angielski; Wyjście z trybu zmiany języka; Zmiana języka dla funkcji rodzaju programu (PTY); Wybierz rodzaj programu w celu jego zaprogramowania; Wywołanie zaprogramowanego rodzaju programu; Programowanie rodzaju programu
Naciśnij przycisk [CLK]. Wybór języka wyświetlania rodzaju programu. 1 Wejście do trybu rodzaju programu (PTY) Patrz <PTY (Rodzaj programu)> (strona 71). 2 Wejście do trybu zmiany językaNaciśnij przycisk [CLK]. 3 Wybierz językNaciśnij przycisk [#1] — [#3]. Klawisz Język [#1] Angielski [#2] Fra...
Strona 16 - Strojenie; Wybór trybu strojenia.; Tryb strojenia
Wybieranie stacji. 1 Wybierz tuner jako źródłoNaciśnij przycisk [SRC]. Wybierz zobrazowanie "TUNER" . 2 Wybierz pasmoNaciśnij przycisk [FM] lub [AM]. Po każdorazowym naciśnięciu przycisku [FM], zakresyprzełączają się pomiędzy FM1, FM2 i FM3. 3 Strojenie można wykonywać w górę lub w dół zakre...
Strona 17 - Możliwości odtwarzacza kaset; Strona taśmy
Możliwości odtwarzacza kaset Wywoływanie stacji zapisanych w pamięci. 1 Wybierz pasmoNaciśnij przycisk [FM] lub [AM]. 2 Wywoływanie stacjiNaciśnij przycisk [#1] — [#6]. Strojenie zaprogramowane Automatyczne wprowadzanie do pamięci stacji o dobrym odbiorze. 1 Wybierz pasmo dla automatycznego wprowadz...
Strona 19 - Szybkie i normalne przewijanie; Wybierz zobrazowanie odtwarzacza dysków.; Zobrazowanie; Odtwarzacz CD; Odtwarzanie dysków zewnętrznych; Możliwości sterowania zewnętrznymi płytami; Czas utworu
Szybkie przewijanie do przodu Wciśnij i przytrzymaj przycisk [ ¢ ]. W celu rozpoczęcia odtwarzania od danego punktu, zwolnijprzycisk. Przewijanie Wciśnij i przytrzymaj przycisk [ 4 ]. W celu rozpoczęcia odtwarzania od danego punktu, zwolnijprzycisk. Szybkie i normalne przewijanie Odtwarzanie zestawu...
Strona 20 - Odtwarzanie w przypadkowej kolejności; Powtórzenie odsłuchiwanej piosenki/płyty; Powtarzanie odtwarzania; Powtarzanie utworu; Powtarzanie utworu/albumu; Wybieranie płyty jakiej chcesz wysłuchać.; Poszukiwanie albumu (funkcja zmieniaczy dysków); Wybieranie piosenki jakiej chcesz wysłuchać.; Poszukiwanie utworu
Odtwarzanie w przypadkowej kolejności wszystkich piosenek napłytach kompaktowych znajdujących się w magazynie. Naciśnij przycisk [M.RDM]. Za każdym naciśnięciem przycisku funkcja odtwarzaniamagazynu płyt kompaktowych w przypadkowej kolejności włączasię lub wyłącza. Jeżeli jest włączone, wyświetlony ...
Strona 21 - Przewijanie wyświetlanego tekstu CD lub tytułu minidysku MD.; Przewijanie tekstu/tytułu; Przypisywanie tytułu do płyty CD.; Odtwarzanie dysku, do którego chcesz przypisać nazwę
Przewijanie wyświetlanego tekstu CD lub tytułu minidysku MD. Naciśnij przycisk [SCRL]. Przewijanie tekstu/tytułu Przypisywanie tytułu do płyty CD. 1 Odtwarzanie dysku, do którego chcesz przypisać nazwę Tytuł nie może być przypisany do minidysku MD. 2 Wejście do trybu menuNaciśnij przycisk [MENU] ora...
Strona 22 - Przykład: Gdy chcesz ustawić dźwięk brzęczyka, wybierz; Menu systemu; Wskaźnik AUTO
Ustawianie podczas pracy dźwięku brzęczyka i temu podobnychfunkcji.W tym miejscu objaśniono podstawową metodę funkcjonowaniasystemu menu . Po tym objaśnieniu operacji przedstawiono pozycjemenu oraz ich ustawione treści. 1 Wejście do trybu menuNaciśnij przycisk [MENU] oraz przytrzymaj go przynajmniej...
Strona 23 - Funkcja biuletynu wiadomości z ustawianiem czasu; Ręczna regulacja zegara
Synchronizacja zegara zajmuje 3 do 4 minut. Funkcja KRC-394/KRC-37 Funkcja ta włącza stację, gdy biuletyn wiadomości rozpoczyna sięjeżeli nawet nie słucha się radia. Można również ustawić okres czasu,w którym przerwania są zabronione. Zobrazowanie i ustawienie "NEWS OFF""NEWS 00M" ...
Strona 24 - Ustawianie trybu strojenia.
Funkcja KRC-394/KRC-37 Gdy odbiór jest w dalszym ciągu niedobry, funkcja ta automatycznieprzełącza na stację o lepszym odbiorze na innej częstotliwości, któranadaje ten sam program w tej samej sieci RDS. Zobrazowanie Ustawienie "AF ON" Funkcja AF jest włączona. "AF OFF" Funkcja AF je...
Strona 25 - Ustawianie przewijanie wyświetlanego tekstu.
Ustawienie timera na automatyczne wyłączenie zasilania tegourządzenia, gdy przedłuża się trwanie stanu gotowości.Skorzystanie z tego ustawienia może zaoszczędzić akumulatorpojazdu. Zobrazowanie Ustawienie "OFF – – –" Timer wyłączający zasilanie jestwyłączony. "OFF 20M" Wyłącza zasila...
Strona 26 - lową częścią samochodu.; Akcesoria
— 83 — ..........................................1 ..........................................2 ..........................................1 1 2 3 Widok zewnętrzny Liczba pozycji Wykorzystanie jakichkolwiek akcesoriów spoza tych, które zostałydostarczone, może spowodować uszkodzenie aparatu. Upewnij s...
Strona 27 - Podłączanie przewodów do końcówek; Dla samochodu Volkswagen
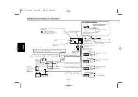
— 84 — Polski Podłączanie przewodów do końcówek – + + + + + Wyjście tylne prawe(Czerwony) 9 Wyjście tylne lewe(Biały) 8 Wejście sterujące zmieniacza płyt kompaktowychKENWOOD 25 Wejście antenyFM/AM 10 Adapter antenowy (ISO-JASO)(Akcesoria poz. 3 ) 12 Wiązka przewodów(Akcesoria poz. 1 ) 13 Końcówka st...
Strona 28 - Mapa funkcji kostki; Podłączanie kostki połączeniowej ISO; Położenie wtyczki; Akumulator
— 85 — ■ Mapa funkcji kostki Podłączanie kostki połączeniowej ISO Układ kołków w kostce ISO zależy od typu twojego samochodu. Abynie uszkodzić urządzenia, upewnij się czy połączenia sąodpowiednie. 2 OSTRZEŻENIE 1 Kołek A-7 kostki ISO pojazdu jest połączony z zapłonem, akołek A-4 jest podłączony do ź...
Strona 29 - Podłączenia końcówki sterowania zasilania; Instalacja
— 86 — Polski Podłączanie przewodów do końcówek ■ Podłączenia końcówki sterowania zasilania Wyjście końcówki sterowania zasilaniem jest przełączane razem zwłączaniem/wyłączaniem zasilania urządzenia. Końcówka ta możebyć podłączona do końcówki P.CON (REMOTE) wzmacniacza,albo wykorzystana jako zasilan...
Strona 30 - Zdejmowanie obramowania z twardej gumy; Wyjmowanie aparatu
— 87 — ■ Zdejmowanie obramowania z twardej gumy Zaczep Zamek ■ Wyjmowanie aparatu Akcesoria poz. 2 Uchwyt do wyjmowania 2 Gdy opuszczona jest dolna krawędź obramowania, usuń dwagórne elementy ustalające. Obramowanie może być wyjęte w ten sam sposób od góry. 1 Włącz zaczepy uchwytów do wyjmowania i u...
Strona 31 - Ogólne; Przewodnik wykrywania i usuwania usterek
— 88 — Polski To co wydaje się nieprawidłowym działaniem twojegoaparatu, może być jedynie rezultatem drobnychnieprawidłowości obsługi lub błędnego podłączenia.Zanim wezwiesz serwis sprawdź najpierw poniższątabelę prezentującą możliwe do napotkania trudności. Ogólne ? Nie włącza się zasilanie. 01 ✔ P...
Strona 32 - Tuner jako źródło; Odbiór stacji radiowych jest słaby.; Źródłem jest kaseta; Nie można wyjąć kasety taśmy.; Źródłem jest płyta kompaktowa; Nie odtwarza się wybrany utwór.
— 89 — Tuner jako źródło ? Odbiór stacji radiowych jest słaby. 39 ✔ Nie jest wysunięta antena zewnętrzna. ☞ Wyciągnij do końca pręt anteny. ✔ Nie został podłączony przewód sterowania anteną. 40 ☞ Podłącz przewód w sposób prawidłowy, zgodnie z rozdziałem<Podłączanie przewodów do końcówek>. ? To...
Strona 33 - Nie może być wykonane poszukiwanie utworu.
— 90 — Polski ? Nie może być wykonane poszukiwanie utworu. 66-2 ✔ W przypadku pierwszej lub ostatniej piosenki w albumie. ☞ W każdym albumie poszukiwanie utworu nie może być dokonanew kierunku do tyłu dla pierwszej piosenki, ani w kierunku doprzodu dla ostatniej piosenki. W następujących sytuacjach ...
Strona 34 - Dane techniczne; Charakterystyka częstotliwościowa (; Dane techniczne mogą ulec zmianie bez ostrzeżenia.
— 91 — Dane techniczne Sekcja tunera FM Zakres odbioru (odstęp 50 kHz) ...............87,5 MHz – 108,0 MHzCzułość wejściowa (S/N = 26dB) ........................ 0 , 7 µV/75 omów Czułość bezszumności (S/N = 46dB) ................. 1 , 6 µV/75 omów Charakterystyka częstotliwościowa ( ± 3 dB) ...........