Strona 2 - Uwaga; INSTUKCJ; Maszyna przewidziana tylko do u
Wskazówki bezpiecze ń stwa Przy u ż ywaniu maszyny zawsze przestrzega ć poni ż szych wskazówek. Przed uruchomieniem dok ł adnie przeczyta ć wszystkie wskazówki. Uwaga - W celu zmniejszenia niebezpiecze ń stwa pora ż enia pr ą dem: 1. Kiedy maszyna jest wy łą czona, nie zostawia ć wtyczki w gniazdku....
Strona 3 - OSTRZE; Kable s; Po
—————————————————————————————————— —————————————————————— DLA U Ż YTKOWNIKÓW W WIELKIEJ BRYTANI, NA MALCIE I NA CYPRZE. Je ś li maszyna jest zaopatrzona we wtyczk ę trójbiegunow ą - nale ż y przeczyta ć wskazówki poni ż ej. WA Ż NE (w Zjednoczonym Królestwie Wielkiej Brytanii) Zasilanie g ł ówne (AC...
Strona 4 - Spis Tre
Spis Tre ś ci: WSKAZÓWKI BEZPIECZE Ń STWA ................................................................................................................................................................ 1 PO ŁĄ CZENIA KABLOWE I WY ŁĄ CZNIK SIECIOWY / OSWIETLENIA.........................................
Strona 5 - Wa
KNOWING YOUR SEWING MACHINE —————————————————————————————————— —————— Wa ż niejsze cz ęś ci maszyny: 1. Element nawijaj ą cy (strona 15) Nawija ni ć na doln ą szpul ę . 2. Trzpie ń pionowy szpulki (strona 15 i 18) Podtrzymuje szpulk ę . 3. Prowadnik nici górnej (strona 15) 4. D ź wigienka przegubowa...
Strona 6 - AKCESORIA
AKCESORIA 1 XA4911-151 X59369-321 (Automatyczna stopka do dziurek) (Do 4 cykli dziurki) 2 X59370-021 3 X59375-121 4 129583-001 5 X57521-001 6 SA156(Dla U.S.A.) SFB(XA5539-151)(Dla innych krajów) 7 X55467-021 8 130920-021 9 XA3442-121 1 Automatyczna stopka do dziurek 2 Stopka do zamków 3 Stopka do pr...
Strona 7 - Obs; Ostrze
KNOWING YOUR SEWING MACHINE —————————————————————————————————— —————— Obs ł uga maszyny: Ostrze ż enie • U ż ywa ć jedynie domowego ź ród ł a pr ą du. U ż ycie innych mo ż e wywo ł a ć po ż ar, szok elektryczny lub uszkodzenia maszyny. • Wy łą cz g ł ówne ź ród ł o zasilania i usu ń wtyczk ę w nast ...
Strona 8 - Rozrusznik no; Wy; tlenia; Mo; Wymiana ig
Uwaga ● Zostawiaj ą c maszyna w stanie biernym nale ż y wy łą czy ć wy łą cznik g ł ówny maszyny, a wtyczka powinna by ć wyj ę ta z gniazdka. ● Podczas naprawy lub zmiany ż arówki, maszyna musi zosta ć wy łą czony z sieci . (Tylko dla U.S.A.) ● Urz ą dzenie ma wtyk polaryzowany (jedno ostrze jest sz...
Strona 9 - Sprawdzanie ig; Wymiana Stopki; Zatrzaskowy system stopek:
KNOWING YOUR SEWING MACHINE —————————————————————————————————— —————— 2. Unie ść uchwyt ig ł y do najwy ż szej pozycji . Sprawdzanie ig ł y 3. Opu ść stopk ę . 4. Zdejmuj ig łę , luzuj ą c klamerk ę ig ł y ś rubokr ę tem lub monet ą . 1. Dla umo ż liwienia bezproblemowego szycia ig ł a musi zawsze b...
Strona 10 - Uzyskanie wolnego ramienia; Stabilizacja po
3. Umie ś ci ć na p ł ytce ś ciegowej inn ą stopk ę , tak aby poprzeczka na stopce znalaz ł a si ę w jednej linii z rowkiem na ramieniu docisku materia ł u . 4. Opu ś ci ć stopk ę i ustali ć po ł o ż enie stopki na ramieniu docisku materia ł u. Je ż eli stopka jest prawid ł owo ustawiona, poprzeczka...
Strona 11 - Regulacje i ustawienia; Pokr; ciegów
KNOWING YOUR SEWING MACHINE —————————————————————————————————— —————— Regulacje i ustawienia Pokr ę t ł o wyboru ś ciegu W celu wybrania ś ciegu obróci ć ko ł o wyboru ś ciegu, które znajduje si ę na przednim panelu maszyny. Ko ł o wyboru ś ciegu mo ż na obraca ć w ka ż dym kierunku. Poni ż ej przed...
Strona 14 - Regulacja
Ś cieg elastyczny 3-5 0-3 27 Ś cieg elastyczny 3-5 0-2,5 28 Ś cieg podwójny 3-5 0-3 29 Ś cieg kryty 3-5 0-2 27 Potrójny zygzak 3-5 Ustalony 2,5 30 Potrójne przeszycie 0-5 Zmiana pozycji ig ł y Ustalony 2,5 25 Ś cieg strza ł kowy 3-5 Ustalony 2,5 29 Ś cieg owerlokowy elastyczny 3-5 Ustalony 2,5 29 Ś ...
Strona 15 - żą
KNOWING YOUR SEWING MACHINE —————————————————————————————————— —————— Istnieje jednak mo ż liwo ść poprawienia wygl ą du ś ciegów stretch dla niektórych materia ł ów. Obracaj ą c regulatorem d ł ugo ś ci ś ciegu w kierunku "+" (aby zwi ę kszy ć d ł ugo ść ) lub w kierunku "-" (aby d ...
Strona 16 - Nawlekanie maszyny
Nawlekanie maszyny Szpulowanie nici Uwaga ● Tylko szpulki (SA156, SFB (XA5539-151)) mog ą by ć u ż ywane w tej maszynie. Wszelkie inne szpulki mog ą uszkodzi ć maszyn ę . ● Szpulki zosta ł y zaprojektowane specjalnie do tej maszyny i nie powinno si ę u ż ywa ć innych, starszych szpulek. Rozmiar szpu...
Strona 18 - A-2 A-3
3. W ł o ż y ć szpulk ę do b ę benka pozostawiaj ą c ok. 10 cm odwini ę tej nici (rys. A1). Przeci ą gn ąć koniec nici przez rowek, a nast ę pnie na dó ł i odwin ąć w lewo, jak pokazuje rys. A2, a ż trafi do otworu wyj ś ciowego pod spr ęż ynk ą napinaj ą c ą (rys. A3) A-1 Uwaga ● Aby unikn ąć ryzyk...
Strona 19 - Prowadzenie nici górnej
KNOWING YOUR SEWING MACHINE —————————————————————————————————— —————— Prowadzenie nici górnej 1 2 4 3 1. Trzpie ń szpulki 2. Prowadnik nici 3. Talerzyki dociskowe 4. D ź wigienka przegubowa nici Uwaga ● Nale ż y upewni ć si ę czy maszyna zosta ł a nawleczona poprawnie w przeciwnym razie mo ż e doj ś...
Strona 21 - Szybkie wyci
KNOWING YOUR SEWING MACHINE —————————————————————————————————— ——— 5. Delikatnie trzymaj ą c ni ć obróci ć d ź wigni ą nawlekacza do przodu maszyny (do siebie). Haczyk przeci ą gnie ni ć przez ig łę . 2 Szybkie wyci ą ganie nici dolnej (modele wyposa ż one w quick system) Ten nowy system pozwala na ...
Strona 22 - Mocowanie ig; Mocowanie dodatkowego trzpienia szpulki
Wyci ą ganie nici dolnej 1. Podnie ść ig łę i stopk ę do ich najwy ż szych pozycji. 2. Lekko trzymaj ą c koniec nici górnej powoli pokr ę ci ć ko ł em zamachowym do siebie, a ż do osi ą gni ę cia przez ig łę po ł o ż enia dolnego i ponownie górnego. 3. Ni ć górna powinna wyci ą gn ąć ni ć doln ą w p...
Strona 23 - Modele z nawlekaczem ig; Napr; Pami
KNOWING YOUR SEWING MACHINE —————————————————————————————————— —————— ■ Nawlekanie podwójnej ig ł y. Ka ż da z igie ł powinna by ć nawleczona osobno. 1. Nawlekanie prawej ig ł y. Powtórzy ć czynno ś ci takie same jak przy nawlekaniu ig ł y pojedynczej. Wi ę cej szczegó ł ów patrz str. 18. . 2. Nawle...
Strona 25 - Karta doboru materia
KNOWING YOUR SEWING MACHINE —————————————————————————————————— —————— Karta doboru materia ł u, nici oraz igie ł Ni ć Typ materia ł u Aplikacja Typ Grubo ść Wielko ść ig ł y Sukno Ni ć bawe ł niana Tafta Ni ć syntetyczna 60 - 80 Materia ł y ś redniej grubo ś ci Flanela Ni ć jedwabna 50 - 80 75/11 - ...
Strona 27 - Zigzag Stitching
KNOWING YOUR SEWING MACHINE —————————————————————————————————— —————— 2. Podnie ść stopk ę i obróci ć materia ł wokó ł ig ł y wyznaczaj ą c nowy kierunek szycia. 4. Aby przygotowa ć maszyn ę do nast ę pnego szycia, przeci ą gn ąć do ty ł u pomi ę dzy palcami stopki oko ł o 10 cm nici. Aplikacje i ma...
Strona 28 - cieg elastyczny
Ś cieg kryty ( ś lepy) 5. Po odwróceniu materia ł u ś cieg b ę dzie wygl ą da ł jak to pokazuje rysunek D. Stitch Name Pattern Blind Hem Stitch Stretch Blind Stitch Hem Stitch gth inch)] Len [mm ( -2 (1/64-1/16) -1.5 (1/64-1/16) Stitch idth inch)] W [mm ( 3-5 (1/8-3/16) 3-5 (1/8-3/16) 1 A 2 B 1 1 2 ...
Strona 29 - Elastic Stitch; atanie; cieg; Szycie materia
KNOWING YOUR SEWING MACHINE —————————————————————————————————— —————— Ś cieg elastyczny Stitch Name Pattern Stitch Length [mm (inch)] Stitch Width [mm (in ch)] 3-5 Łą czenie materia ł ów Ś cieg elastyczny s ł u ż y równie ż do łą czenia dwóch kawa ł ków materia ł u i wygl ą da on bardzo efektownie, ...
Strona 30 - cieg podwójny; ciegi owerlokowe
Ś cieg podwójny Stitch Stitch idth inch)] 2. Po ł o ż y ć materia ł pod stopk ą tak, aby linia szwu (zaznaczona strza ł k ą ) znajdowa ł a si ę ok. 3mm w lewo od ś rodka stopki. Ś cieg ten wychodzi najlepiej z przesuni ę ciem ok. 6,5mm, gdy ż lewa strona (zygzaka) umo ż liwia pokrycie kraw ę dzi mat...
Strona 31 - Dziurka na wymiar guzika; cieg potrójny zygzak stratch; Triple Zigzag; ciegi dekoracyjne; Decorative
KNOWING YOUR SEWING MACHINE —————————————————————————————————— —————— Ten ś cieg zabezpieczy materia ł przed strz ę pieniem si ę . Dziurka na wymiar guzika (1-Cykl automatyczny) Pattern Stitch Length [mm (inch)] Stitch Width [mm (inch)] Foot (1-Step Automatic Buttonhole) -1.5 (1/64-1/16) 3-5 (1/8-3/...
Strona 32 - Szycie dziurek; Wykonywanie dziurek na materia; Pamietaj; Wykonywanie dziurki pod guzik
5. Opu ś ci ć d ź wigienk ę dziurek pod guziki i przesun ąć j ą lekk ą wstecz. 4. Po sko ń czeniu szycia odetnij wystaj ą ce ko ń ce nitki 6. Uruchomi ć maszyn ę , lekko trzymaj ą c ni ć górn ą . 7. Szycie dziurki przebiega w przedstawiony poni ż ej sposób. Szycie dziurek 3 (4-cykle dziurki) 2 4 Pat...
Strona 33 - Zabezpieczenie; Je
KNOWING YOUR SEWING MACHINE —————————————————————————————————— —————— 3. Najpierw obszywany jest przedni rygiel dziurki. Materia ł nale ż y umie ś ci ć pod stopk ą w ten sposób, by ś rodek przedniego rygla znalaz ł si ę bezpo ś rednio pod ś rodkiem stopki oraz dopasowa ł si ę do umieszczonych na nie...
Strona 34 - Zigzag; Stit; Nazwa
Regulowanie dziurek Je ż eli ś ciegi po obu stronach dziurki nie wygl ą daj ą jednolicie, mo ż na dokona ć nast ę puj ą cych, wymienionych poni ż ej, regulacji: • Ta regulacja pozwala zapewni ć jednolity wygl ą d obydwu stronom dziurki . 2 1 3 1. Nastawi ć regulacj ę d ł ugo ś ci ś ciegu na symbol [...
Strona 35 - Wszywanie zamków; Straight
KNOWING YOUR SEWING MACHINE —————————————————————————————————— —————— 4. Nale ż y w ł o ż y ć guzik pomi ę dzy stopk ę a materia ł i poprzez obracanie ko ł em zamachowym nale ż y upewni ć si ę , ż e ig ł a trafia w dziurki guzika, nie zahaczaj ą c o jego powierzchni ę . W przeciwnym razie nale ż y z...
Strona 36 - Cerowanie; Straight Stitch
5. Szyj z obu stron zamka od pocz ą tku do ko ń ca stopki. W celu osi ą gni ę cia optymalnych rezultatów ig ł a powinna si ę znajdowa ć po tej samej stronie stopki co zamek. Cerowanie Stitch Name ern Patt Stitch Length [mm (inch)] Straight Stitch Any 1. Na ł ó ż p ł ytk ę do cerowania na z ą bki tra...
Strona 37 - Aplikacje; Zig; Przygotowanie do haftowania i wyszywania
KNOWING YOUR SEWING MACHINE —————————————————————————————————— ——— Aplikacje S St gth titch Name Pattern itch Len [mm (inch)] Stitch Width inch)] [mm ( Monogramy i Haftowanie Stitch Stitch Stitch Width Zig -2 zag Stitch (1/64-1/16) Any Name Pattern Zigzag Length [mm (inch)] [mm (inch)] Foot Aplikacj...
Strona 38 - Monogramy; Haftowanie
Uwaga ● Dotyczy szycia bez u ż ycia nak ł adki na z ą bki transportu. Po sko ń czeniu przyszywania monogramów lub wyszywania podnie ść z ą bki transportu tak, ż eby materia ł móg ł by ć przesuwany. Pami ę taj ● Szybki ruch obr ę czy daje d ł ugi ś cieg, powolny ruch daje krótki ś cieg. Uwaga ● Trzym...
Strona 39 - Konserwacja; Wymiana; Oliwienie
KNOWING YOUR SEWING MACHINE —————————————————————————————————— —————— Konserwacja Wymiana ż arówki 5. Za ł o ż y ć i skr ę ci ć obudow ę . 1. Wyj ąć wtyczk ę zasilaj ą c ą z gniazda. 2. Odkr ę ci ć srub ę mocuj ą c ą obudow ę Oliwienie 1. Wyj ąć wtyczk ę z gniazda 2. Zdj ąć p ł ytk ę ś ciegow ą oraz...
Strona 40 - Czyszczenie; ęś; Clean the upper part of the feed dogs and
Czyszczenie Demonta ż chwytacza 1. Ustawi ć ig łę w najwy ż szej pozycji. Czyszczenie poszczególnych cz ęś ci chwytacza 1. Oczy ś ci ć poszczególne elementy chwytacza z ewentualnych nagromadzonych ś cinków materia ł u i resztek nici. 2. Otworzy ć klapk ę chwytacza. 3. Wyj ąć b ę benek. 4. Obróci ć o...
Strona 41 - Rozwi
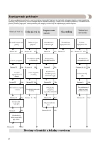
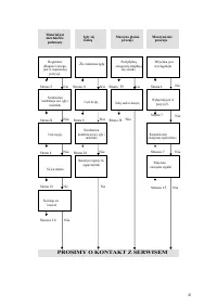
KNOWING YOUR SEWING MACHINE —————————————————————————————————— —————— Rozwi ą zywanie problemów Whenever sewing difficulties are encountered, first review the manual section about the operation that you are performing, to make sure you are using the machine correctly. If the problem persists, the fo...
Strona 42 - PROSIMY O KONTAKT Z SERWISEM
Nie Materia ł jest niew ł a ś ciwie podawany Ig ł y si ę ł ami ą Maszyna g ł o ś no pracuje Maszyna nie pracuje Regulator d ł ugo ś ci ś ciegu jest w najnizszej pozycji. Ż le za ł o ż ono ig łę . Pod p ł ytk ą ś ciegow ą znajduj ą si ę ś cinki. Wtyczka jest wyci ą gni ę ta Strona 13 Nie Strona 8 Nie...
Strona 43 - Pakowanie maszyny
KNOWING YOUR SEWING MACHINE —————————————————————————————————— —————— Pakowanie maszyny Nie wyrzuca ć kartonu i styropianowych wype ł niaczy – mog ą by ć przydatne przy ewentualnym transporcie maszyny. Niew ł a ś ciwe opakowanie maszyny grozi uszkodzeniem maszyny podczas transportu. Sposób pakowania...
Strona 44 - INDEX
INDEX SPIS TRE Ś CI Numery 1-stopniowa dziurka na wymiar guzika 4, 5, 11, 12, 30 4-stopniowa dziurka na wymiar guzika 5, 12, 31 A Akcesoria 5 Aplikacje 36 Automat do nawlekania ig ł y 19 C Cerowanie 35 Czyszczenie chwytacza 39 Czyszczenie czó ł enka chwytacza 39 Czyszczenie z ą bków transportu 39 Cz...